Diskusia: Vývojový diagram - pole

Člen

Zobrazené 6 správy z 6.
//= Settings::TRACKING_CODE_B ?> //= Settings::TRACKING_CODE ?>


V čem přesně potřebuješ poradit?
Nebo chceš aby ti tu snad někdo vypočítal DU?
Na internetu je hodně článku o vývojových diagramech...
Jak vyrobit tlačítko, které mi bude zapisovat hodnotu do pole.
Goolil jsem nějakou dobu, bohužel jsem to nenašel nebo jsem nepoznal, že to
je ono. Nejsem programátor, vývojové diagramy děláme na stavební škole z
nějakého neznámého důvodu na ICT a prostě to musím umět:(
Hmm nechápu proč po Vás chtěj tohle, když to nevyužijete snad v té profesi.
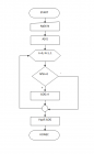
http://www.vascak.cz/…goritmus.php?…
tu máš stránku kde je příklad jak se vkládají čísla do pole.
Klikni si na "Vývojový diagram" a zobrazí se ti ta aplikace jako Vývojový
diagram.
proměnná "n" označuje kolik čísel tam chceš mít, např.: 4
V diagramu vidíš
n-1
To je z důvodu že v programovaní se počítá od 0.
Takže vlastně 0 = 1
takže kdyby tam neodečetl 1, měl bys v poli 5 čísel, ale ty chceš 4.
Nevím jak to jinak vysvětlit.
Snad takhle to je pochopitelný 
PS: To prvek = "";
je jen hláška pro uživatele aby věděl co má zadat, takže ten obdélník tam nepotřebuješ.
Zobrazené 6 správy z 6.